文章转自: 俞十四搬运铺公公众号
维A酸类成分是光老化治疗中的黄金准则,但维A一直都受制于其强皮肤刺激性。对于亚洲人而言,维A的刺激性尤其明显。在优时颜发表于高水平期刊《JID》的最新研究中,找到了一个特殊的成分:9-顺式HPR。HPR想必大家都早已熟知,那这个自带一个小前缀的9-cis-HPR和HPR一样吗?又是为什么这个成分的研究能够得到JID的青睐呢?
9-顺式HPR特异性激活RARα和RXRα
熟悉维A酸类成分作用机理会知道,维A酸类成分能够激活RARβ/RXRβ,RARγ/RXRγ。这些受体主要位于表皮,其激活带来了绝佳的胶原促生,但刺激性也随之而生。
9-顺式HPR的一个特点在于,该分子特异性激活RARα/RXRα,而非传统维A酸类成分所激活的β和γ。α受体与另外两者的区别在于,该受体位于真皮,同样能促进胶原蛋白合成、皮肤修复以及表皮更新,但通常不会引起明显的皮肤刺激。
在体外细胞验证9-顺式HPR的这种选择性激活能力外,研究人员还通过RNA测序探究了这一分子到底影响到哪些基因和生物过程。和预设一样,9-顺式HPR能够促进维甲酸信号通路,从而在皮肤修复和抗光老化中具有潜在治疗作用。
9-顺式HPR改善光老化小鼠皮肤衰老表型
这个成分在实际的皮肤外用中,是否具有预期效果?研究人员首先从动物模型开始其一步步的验证之路。
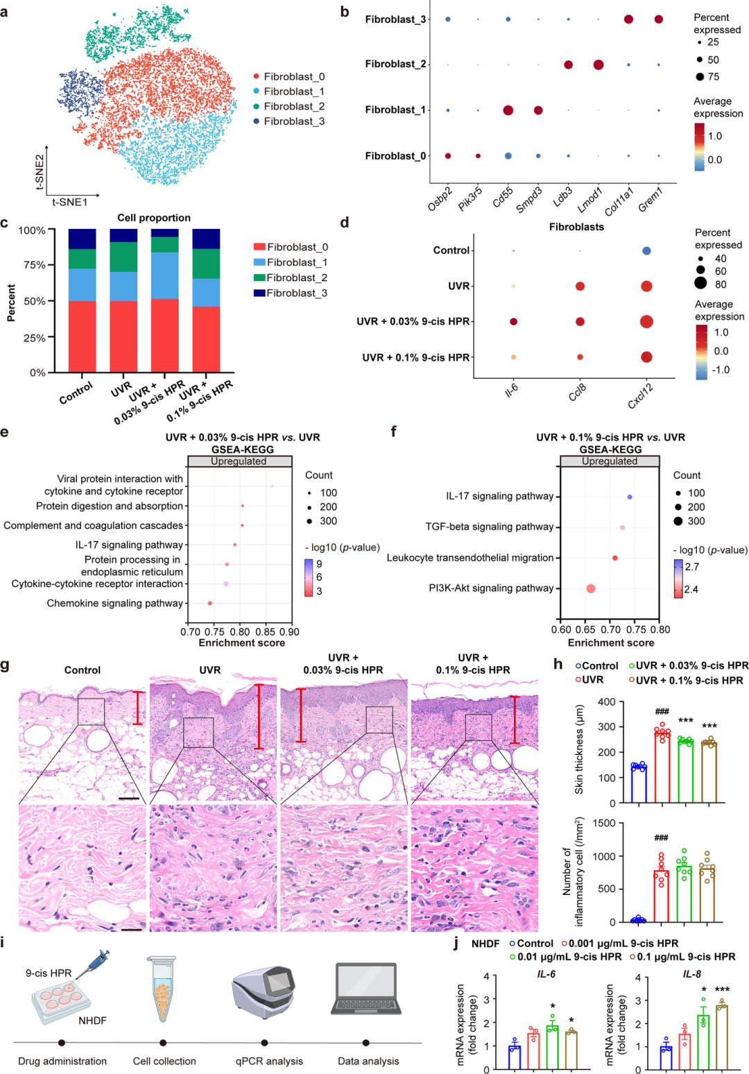
在本研究中,采用的是SKH-1 裸鼠模型。每次紫外线照射后,小鼠分别接受 0.03% 或 0.1%(所取的剂量类似于维A类成分在治疗中的剂量)的 9-顺式 HPR 治疗。长时间的紫外线照射会导致严重的皮肤损伤,包括红斑、脱屑和皱纹,而 9-顺式 HPR 治疗显著减轻了这些损伤。
仪器测量结果表明,9-顺式 HPR 进行治疗改善了胶原蛋白和弹性蛋白的密度、有效地减少了紫外线照射引起的皱纹形成和皮肤粗糙度、并显著改善了皮肤弹性。总而言之,这一分子对于改善光老化/光损伤具有非常良好的作用效果。
9-顺式HPR恢复光损伤导致的细胞亚型比例失衡
很有意思的是,研究人员并没有仅仅止步于该分子的功效,而是进一步挖掘出了其特殊的作用机理:恢复光损伤导致的细胞亚型比例失衡。
通过单细胞测序+空间转录组的手段,研究人员对细胞类型进行了分组。其中尤其值得一提的是,相对于对照组,UVR 组的内皮细胞和黑素细胞比例有所增加,而免疫细胞(包括 CD4+记忆 T 细胞、LCs 和 DETCs)的比例则有所降低。在结构细胞中,基底细胞的比例下降,而棘细胞和角质细胞的比例在 UVR 组中增加。
相比之下,使用 9-顺式 HPR 处理使所有剂量组的免疫细胞和基底细胞比例恢复到正常水平,同时抑制了内皮细胞和黑素细胞的增加。此外,9-顺式 HPR 处理显著促进了成纤维细胞的比例。
这些发现表明,UVR 照射会破坏皮肤细胞平衡,表现为免疫细胞和基底细胞受损,同时内皮细胞和黑素细胞增多;而使用 9-顺式 HPR 可以恢复 UVR 引起的这种细胞组成失衡,并进一步促进成纤维细胞的增殖。
9-顺式HPR通过调节成纤维细胞的炎症反应促进组织修复
既然上了单细胞与空间组学,那一大优势就是能够分析细胞亚型的变化。以最关注的成纤维细胞为研究对象可以将其分为几个不同的亚型:
成纤维细胞_0 高度表达 Osbp2 和 Pik3r5,与细胞存活和生长有关 成纤维细胞_1 高度表达 Cd55 和 Smpd3,与免疫反应有关 成纤维细胞_2 高度表达 Ldb3 和 Lmod1,与伤口愈合和纤维化有关 成纤维细胞_3 高度表达 Col11a1 和 Grem1,与细胞外基质合成有关
分析显示,UV暴露增加了成纤维细胞_2 的比例(肌成纤维细胞分化)并减少了成纤维细胞_3 的比例(细胞外基质重塑)。0.03% 的 9-顺式 HPR 显著抑制了由紫外线辐射引起的过度的成纤维细胞 2 细胞群(肌成纤维细胞)的增殖,同时增强了成纤维细胞 1(参与免疫调节的细胞),但对减少的成纤维细胞 3 细胞群的影响较为有限。相比之下,0.1% 的 9-顺式 HPR 完全将成纤维细胞 3 的水平(细胞外基质重塑成纤维细胞)恢复到正常状态,并同时减少了成纤维细胞 2,这表明成纤维细胞亚型的剂量依赖性调节有助于平衡修复和细胞外基质重塑。
这一研究结果表明,9-顺式 HPR 不仅在 0.1% 的治疗组中恢复了由紫外线辐射引起的成纤维细胞亚型失衡,而且在 0.03% 的治疗组中还显著增加了免疫调节型成纤维细胞 1 的比例。
进一步研究免疫反应在 9-顺式 HPR 治疗效果中的作用后,研究人员发现9-顺式 HPR 增强了细胞因子和趋化因子的表达,包括 Il-6、Ccl8 和 Cxcl12。UVR 暴露显著增加了皮肤的总厚度(表皮 + 真皮)并诱导了真皮内明显的炎症细胞浸润,暴露皮肤的表皮和真皮呈现出明显的增生和结构紊乱,伴有真皮胶原纤维排列紊乱和大量炎症浸润。9-顺式 HPR 治疗有效地减轻了皮肤增生,并改善了真皮胶原纤维的排列。尽管存在残留的促炎反应,但 9-顺式 HPR 治疗促进了组织重塑,突显了其在紫外线照射导致皮肤损伤后支持皮肤修复方面的治疗潜力。
9-顺式HPR改善胶原蛋白和弹性蛋白流失
通过调节胶原蛋白和弹性蛋白的合成来重塑细胞外基质(ECM)在促进皮肤再生并抑制过度纤维化反应方面起着关键作用。
同样,单细胞测序+空间转录组的这套数据中发现,9-顺式 HPR 处理显著上调了与弹性蛋白和胶原蛋白合成相关的基因的表达,包括弹性蛋白、纤连蛋白 1(Fn1)、Col1a1、Col1a2、Col3a1、Col4a1、Col5a1 和 Col6a1。
比较有趣的是,在成纤维细胞亚群中,使用两种浓度的 9-顺式 HPR 进行处理,效果有所不同。较高浓度(0.1%)的 9-顺式 HPR 显著增强了 POSTN – ITGA/BV(αvβ5 整合素复合物的组成部分)在不同成纤维细胞亚型之间的相互作用;而较低浓度(0.03%)则增加了成纤维细胞_1 与成纤维细胞_3 之间的这种相互作用。这些相互作用主要激活整合素信号通路,并与关键通路(如 TGF-β 和 PI3K-Akt)相交,对于细胞迁移和组织修复至关重要。
在黑素细胞与成纤维细胞之间的相互作用研究中,9-顺式 HPR 通过神经肽 Y(NPY,Fibroblast_0-2)信号通路强化其相互联系。神经肽 Y 是一种关键的生物活性分子,它与成纤维细胞上的受体结合,从而刺激细胞增殖、迁移、胶原蛋白合成和免疫调节,这些共同作用于组织修复和体内平衡。
总结来说,不同剂量的9-顺式HPR通过抑制肌成纤维细胞分化或促进ECM合成和重塑来减轻弹性蛋白和胶原蛋白的损失,最终有助于增强皮肤修复。
9-顺式HPR抑制黑色素合成
讲完炎症、胶原促生后,就轮到了另一个重点:抑黑。
0.03% 的 9-顺式 HPR 显著抑制了与黑色素生成相关的基因(酪氨酸酶、脱羧酶、酪氨酸蛋白酶 1)、与黑素体形成相关的基因(Mlana、Pmel)以及与黑素细胞增殖相关的基因 Kit 的表达;但有趣的是,0.1% 的 9-顺式 HPR 对这些基因的抑制作用较弱。在蛋白质水平上,0.03% 的 9-顺式 HPR 也表现出比 0.1% 更强的抑制作用。
通路富集分析发现,9-顺式 HPR 显著抑制了活性氧信号通路,以及涉及转录和合成的通路,包括蛋白酶体、氧化磷酸化、剪接体以及内质网中的蛋白质加工。γ-H2AX 免疫染色能够揭示DNA 损伤,表现为大量γ-H2AX 阳性细胞核的比例增加。使用 9-顺式 HPR 处理显著降低了γ-H2AX 的表达,无论是 0.03% 还是 0.1% 的浓度都能有效地减少γ-H2AX 阳性细胞的数量和染色强度。这些发现表明,9-顺式 HPR 可减轻 UVR 引起的光老化皮肤中的氧化应激和遗传毒性损伤。
为了探究 9-顺式 HPR 对成纤维细胞的促炎作用是否能延伸至对黑素细胞的调控作用,研究人员对 Fibroblast_1(免疫调节亚型)与黑素细胞之间的配体-受体相互作用进行了分析。尽管 9-顺式 HPR 会引发成纤维细胞的炎症反应,但它却显著抑制了 KITL 和 KIT 之间的关键相互作用。这表明, 9-顺式 HPR 可能通过调节由成纤维细胞产生的旁分泌信号来抑制黑素细胞的增殖。
因此,总结一下就是:除了下调与色素生成相关的基因表达和减少黑素细胞的比例外,9-顺式 HPR 还通过破坏成纤维细胞与黑素细胞之间的相互作用,进一步减轻色素沉着,突显了其在色素控制方面的多方面作用。
裂面临床研究中,9-顺式HPR显示出与视黄醇相当或超过视黄醇的抗衰老功效
最后,当然是上人体来验证这个分子的作用了。
在为期 28 天的裂面临床研究中,考察了0.3%的视黄醇(ROL)和 0.03%的 9-顺式 HPR 的抗衰效果。二者在多个抗衰老指标方面产生了显著效果,包括皱纹减少、皮肤紧致度、光泽度以及整体皮肤质量的提升。当然,提升的参数远不止提到的这几个,基本上是全方位的提升。
与视黄醇相比,9-顺式HPR没有皮肤刺激或光毒性,并表现出更好的皮肤耐受性
作为护肤成分,9-顺式HPR最重要的差异点在在于高功效下的低刺激。
发稿/咨询/合作联系:13710470565(微信)






