文章转自:美妆前沿研究公众号
皮肤光老化是紫外线(UV)辐射引发的皮肤老化问题,占所有皮肤老化成因的 80%,皱纹、松弛、泛红等问题均与之相关,也是皮肤科的重点研究方向。传统抗光老化手段要么效果有限、光稳定性差,要么存在刺激性等副作用,寻找安全、高效、天然的抗衰方案成为行业刚需。近期,中南大学湘雅二医院团队在《Colloids and Surfaces B: Biointerfaces》发表的最新研究,为天然抗光老化研究带来新突破 —— 从可食用甜菜(Beta vulgaris)中提取的外泌体样纳米囊泡(BVNVs),能通过多靶点机制有效缓解 UV 诱导的皮肤光老化,且生物相容性佳、制备成本低,为天然抗衰护肤品和医美制剂的开发提供了全新方向。
01
研究背景:为何聚焦植物来源外泌体样纳米囊泡?
而植物来源外泌体样纳米囊泡(PELNVs)兼具天然性、高生物相容性和规模化生产的优势,且能封装植物自身的活性成分,解决传统植物提取物透皮性差、生物利用度低的痛点。甜菜本身富含甜菜红素、黄酮类等抗氧化抗炎成分,但其粗提物的应用受限,团队因此提出假说:利用甜菜自身的 BVNVs 作为天然递送载体,既能发挥其封装活性成分的优势,又能凭借纳米特性实现高效皮肤渗透,从而发挥抗光老化作用。
图 1 甜菜来源纳米囊泡(BVNVs)的分离及其抗光老化的作用机制示意图
02
BVNVs 的制备与表征,奠定实验基础
团队通过差速离心结合 100kDa 超滤的方法从新鲜甜菜中分离出 BVNVs,并完成了全面的理化性质表征,关键结果直击应用核心:
这一步的研究价值在于,建立了高效的甜菜 BVNVs 提取方法,且表征结果证实其具备作为抗衰制剂的理化基础 —— 相比传统的植物提取物微囊化、脂质体包封等改性手段,BVNVs 是植物自身的天然纳米载体,无需额外化学修饰,更符合绿色护肤的技术趋势。
03
多维度验证 BVNVs 抗光老化核心作用
团队以 UVB 辐照构建 HaCaT 和人皮肤成纤维细胞(HSF)光损伤模型,从氧化应激、细胞衰老、ECM 修复、伤口愈合四个维度验证 BVNVs 的作用,结果呈现明显的剂量依赖性:
1.强效抗氧化
2.抑制细胞衰老
3.修复细胞外基质
4.促进皮肤修复
值得注意的是,BVNVs 的抗氧化作用并非单一成分起效,而是封装了甜菜的甜菜红素、维生素、黄酮类等多种活性成分,相比单一抗氧化成分(如维 C、维 E),其多成分协同作用能更全面地清除 ROS,且纳米囊泡的结构能保护活性成分不被快速降解,解决了传统天然抗氧化成分易失活的技术难题。
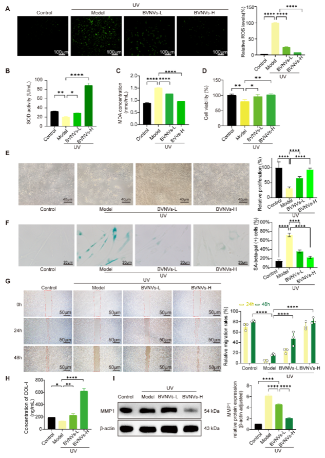
图 甜菜来源纳米囊泡(BVNVs)对紫外线 B(UVB)诱导的细胞损伤及衰老的调控作用(A) UVB 辐照后 HaCaT 细胞内活性氧(ROS)水平的代表性荧光图像及定量分析结果,标尺:100 μm。(B) UVB 辐照后 HaCaT 细胞中超氧化物歧化酶(SOD)的活性检测结果。(C) UVB 辐照后 HaCaT 细胞中丙二醛(MDA)的含量检测结果。(D) 采用细胞计数试剂盒 – 8(CCK-8)检测 UVB 辐照后 HaCaT 细胞的活力。(E) UVB 辐照及 BVNVs 处理后 HaCaT 细胞的形态学变化代表性图像及相对增殖能力分析结果;其中 “模型组” 为仅经 UVB 辐照的细胞,标尺:40 μm。(F) 不同处理后人皮肤成纤维细胞(HSF)中衰老相关 β- 半乳糖苷酶(SA-β-Gal)的活性检测结果。(G) HaCaT 细胞体外划痕愈合实验的代表性图像及定量分析结果,展示处理后 0、24、48 小时的创面闭合率,标尺:50 μm。(H) 采用酶联免疫吸附测定(ELISA)检测的 Ⅰ 型胶原蛋白(COL-Ⅰ)蛋白表达水平。(I) 蛋白质印迹法(Western blot)检测 BVNVs 处理后,UVB 辐照的 HaCaT 细胞中基质金属蛋白酶 1(MMP1)的表达情况。所有实验数据均为三次独立实验的均值 ± 标准差(n=3),采用 GraphPad Prism 9.5.0 软件进行统计学分析;统计学显著性标注如下:*P<0.05,**P<0.01,***P<0.001,****P<0.0001。
04
转录组学解析:挖掘 BVNVs 抗光老化的分子机制
为明确 BVNVs 的作用靶点,团队对 UVB 辐照的 HaCaT 细胞进行 RNA-seq 分析,发现 BVNVs 处理后有 1316 个差异表达基因,其中 852 个上调、464 个下调,功能富集分析指向三大核心通路:
2.ECM 重塑
3.线粒体功能激活
这一步的研究为 BVNVs 的抗光老化作用提供了分子层面的解释,也为后续挖掘 BVNVs 中的核心活性成分(如小 RNA、特异性蛋白)提供了靶点线索,让天然产物的抗衰研究从 “表型观察” 走向 “机制解析”,更具科学性。
05
体内实验:BVNVs 抗光老化效果优于经典维 A 酸
团队以 BALB/c 小鼠构建 UVB 诱导的光老化模型,设置空白组、模型组、BVNVs 处理组和 0.05% 维 A 酸(RA)阳性对照组,经 4 周局部给药(微针辅助递送)后,体内效果得到充分验证:
- 宏观表型改善
BVNVs 处理组小鼠背部皮肤的皱纹、红斑、增厚等光老化表现显著缓解,效果优于 RA 组,且无 RA 的局部刺激性表现; - 组织学修复
H&E 染色显示 BVNVs 能显著降低 UVB 诱导的表皮增生,恢复表皮 – 真皮连接结构;Masson 三色染色证实其能有效恢复真皮胶原含量,改善胶原纤维的紊乱状态; - 分子水平调控
降低 DNA 损伤标志物 p53 的表达,减少 TUNEL 阳性凋亡细胞,同时下调 MMP1、上调 COL-1,且体内的 SOD 活性和 MDA 水平也得到显著改善,与体外实验结果一致。
这里的技术亮点在于,团队采用微针辅助 BVNVs 递送,利用微针的物理穿孔作用打破皮肤角质层屏障,进一步提升 BVNVs 的透皮效率,这一组合方案为 BVNVs 的医美转化提供了直接的技术参考 —— 相比单纯的外用涂抹,微针 + BVNVs 的模式更适合医美级的光老化修复。
06
讨论与展望:天然抗衰的新赛道,仍有探索空间
该研究首次系统证实了甜菜 BVNVs 的抗光老化作用,其核心机制是通过缓解氧化应激、抑制细胞衰老、调控 ECM 合成与降解的双重平衡,实现多靶点的光损伤修复,且兼具天然、低毒、易制备的优势,是极具潜力的抗光老化天然纳米平台。
当然,研究仍存在一定局限性:小鼠实验的样本量较小,且尚未明确 BVNVs 中发挥核心作用的具体活性成分(如小 RNA、代谢物、蛋白)。但这也为后续研究指明了方向:一方面可扩大动物实验样本量,开展皮肤刺激性、长期安全性等临床前研究;另一方面可通过分离纯化鉴定 BVNVs 的核心活性成分,实现定向调控和效能优化。
从技术转化角度来看,甜菜 BVNVs 的开发前景广阔:既可以结合微针、微囊等透皮技术开发成医美级光老化修复制剂,也可以直接制备成外用精华、面霜等护肤品,还能与视黄醇、胜肽等经典抗衰成分复配,实现 “天然载体 + 经典成分” 的协同增效。更重要的是,该研究为植物来源外泌体样纳米囊泡的抗衰研究提供了范式,后续可拓展至桑葚、葡萄、绿茶等其他抗氧化植物,挖掘更多天然的抗衰纳米载体。
在合成成分占主导的抗衰市场中,天然植物来源的活性成分及载体正成为新的研发热点,而甜菜 BVNVs 的研究,正是天然产物与纳米技术结合的典型案例,为安全、高效的抗光老化方案开发打开了全新的大门。
本研究成功从食用甜菜(Beta vulgaris)中分离出具有天然生物活性的外泌体样纳米囊泡(BVNVs)。研究证实,BVNVs能通过多重协同机制有效对抗紫外线诱导的皮肤光老化:在分子层面,它能显著减轻氧化应激、抑制细胞衰老并促进关键胶原蛋白I的合成,同时抑制其降解酶MMP1的表达;在动物层面,局部应用可明显改善光损伤皮肤的宏观表征与微观结构,修复真皮胶原网络。这项工作不仅为开发基于天然植物的高效、生物相容性抗光老化疗法提供了全新的纳米平台,也展现了植物源性纳米囊泡在解决氧化应激相关皮肤问题中的巨大应用潜力。
发稿/咨询/合作联系:13710470565(微信)




有限公司.png)

