文章转自:非科学美妆传播|原文链接
Nbiocell是一家韩国的专做纳米递送体系的原料商公司(nbiocell.com),业务包括化妆品、功能食品、保健品等。这篇ACS Applied Materials & Interfaces应用界面材料的文章,主要是展现其双胶束体系相比传统脂质体的优越性。文章署名中带上了爱茉莉太平洋,不知道是不是已经或即将应用到爱茉莉的产品中。
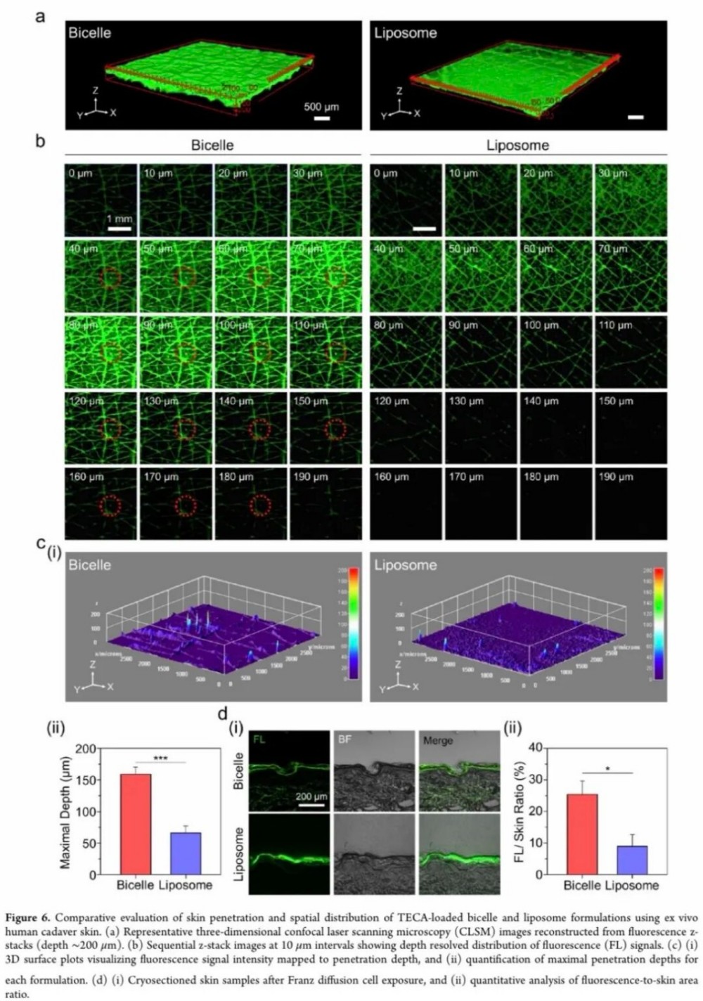
在Nbiocell这篇文章的观点中,双胶束是脂质体的升级版本。首先从形状上,双胶束只有几十纳米,比脂质体小很多,且外形上呈现椭球形(planar)。第二个特点是,双胶束比脂质体更透明,特别是没有了蓝色,这是因为Bicelle的粒径已经小到了20nm,比蓝光的1/10还小,在瑞利散射的范围外了。后面是结构表征和稳定性表征。最后是渗透测试,用的是人皮肤做Franz扩散池,能扩散到真皮层。脂质体到60um左右,这应该是到表皮下层。不过用了荧光素钠做标记,不知道准确度会不会有影响。
还有个小concern,这篇文章中的Bicelle和脂质体都是带PEG的。欧美现在有一些风潮是PEG-Free的,不知道会不会对未来原料的推广有影响。或者说有给爱茉莉准备其他不带PEG的原料?
——————
以下是这篇双胶束的文献详细解读:
—-
一、研究背景
1. 积雪草总苷(TECA)应用瓶颈
◦ TECA具促皮肤再生、刺激胶原合成、抑制MMP、抗炎等功效,广泛用于抗衰、敏感肌修护、创面修复。
◦ 传统外用制剂透皮性差、生物利用度低,制约临床转化。
2. 纳米载体递送现状
◦ 脂质体为经典外用载体,但存在粒径大、热稳定性差、包封率偏低、渗透深度不足等缺陷。
◦ 双胶束(盘状脂质纳米结构)兼具胶束与脂质体优势,粒径小(<50 nm)、膜融合性强、透皮潜力高,但传统双胶束热力学不稳定,难以产业化。
3. 纳米构筑学(Nanoarchitectonics)
◦ 通过分子精准组装构建功能材料,可解决双胶束稳定性难题,为经皮递送载体设计提供新思路。
—-
二、研究目的
1. 构建热稳定PEG化双胶束,实现TECA高效负载与长效稳定。
2. 头对头对比双胶束与PEG化脂质体在理化性质、包封率、结构/热性能、长期储存稳定性、离体人皮渗透效率的差异。
3. 阐明双胶束深层透皮机制,验证其作为积雪草活性成分外用递送平台的可行性。
—-
三、研究方法
1. 载体制备
· PEG-双胶束:HSPC+胆固醇+Chol-PEG 10(q=1.0),溶于1,3-丁二醇,超声水化、过滤制备。
· PEG-脂质体:薄膜分散法,HSPC/Chol/DSPE-PEG 2000=3.33:2.33:1,同溶剂体系超声制备。
2. 系统表征
· 理化性质:DLS测粒径/电位、HPLC测包封率、TEM观形貌。
· 结构与热性能:XRD、FT-IR、纳米DSC、Laurdan/DPH荧光探针测膜流动性与刚性。
· 长期稳定性:4℃/室温/45℃储存28天,监测粒径变化。
· 离体皮肤渗透:人尸体皮肤+Franz扩散池+激光共聚焦(CLSM)3D重构,定量渗透深度与分布。
—-
四、研究结果
1. 理化性质对比
2. 结构与热性能
· XRD:TECA在载体中完全无定形分散,无结晶衍射峰,避免储存重结晶。
· FT-IR:TECA通过弱氢键/疏水作用嵌入脂质双分子层,无化学反应。
· DSC:双胶束相转变温度(Tm=43.34℃)显著高于脂质体(33.62℃),膜更稳定。
3. 温度依赖长期稳定性(28天)
· 双胶束:4℃/室温/45℃粒径基本不变,胶体稳定性优异。
· 脂质体:4℃粒径波动;室温/45℃粒径持续减小,45℃28天减小7.49%,结构易破坏。
· 机制:双胶束膜刚性更高、水化度更低,PEG与胆固醇提供空间稳定,抑制融合与变形。
4. 离体人皮渗透性能
· 渗透深度:双胶束最大159.17 μm,脂质体仅66.33 μm,双胶束穿透表皮达真皮浅层。
· 分布均匀性:双胶束荧光面积占比21.34%,脂质体仅8.95%,深层分布更均匀。
· 毛囊靶向:双胶束优先富集于毛囊,打开高效透皮通道。
五、讨论
1. 双胶束优势来源
◦ 纳米盘状结构:粒径小、刚性适中,易穿过角质层细胞间隙;相转变接近皮肤生理温度,膜具自适应流动性,可逆变形透皮,不破坏屏障。
◦ 热稳定构筑:HSPC刚性脂材+Chol-PEG 10边缘稳定+GA协同,克服传统双胶束热力学不稳,适配化妆品宽温储存与运输。
◦ 包封与稳定:盘状结构提供双疏水结合区(核心+边缘),疏水TECA负载量更高;无定形分散提升稳定性与溶解度。
2. 透皮机制
◦ 粒径效应:<30 nm易穿透角质层;
◦ 结构效应:盘状比球形更易在脂质通道滑动;
◦ 膜相效应:生理温度下有序相(Lo),兼顾刚性与变形性,深层递送且低刺激。
3. 产业化价值
◦ 双胶束解决脂质体热不稳、渗透浅、包封低三大痛点,适配积雪草等疏水性活性物,在抗衰、修护、创面护理领域转化潜力大。
—-
六、结论
1. 纳米构筑学设计的热稳定PEG-双胶束,粒径约22 nm、TECA包封率81.46%,宽温下长期稳定。
2. 双胶束透皮深度与均匀度显著优于脂质体,可将TECA高效递送至真皮层,提升生物利用度。
3. 双胶束突破传统脂质体局限,为积雪草及疏水性活性物外用递送提供新一代稳定高效载体,兼具学术与产业价值。
——————
文献基础信息
· 文章标题:
Thermally Stable Nanoarchitectonics of Bicellar Nanocarriers for Superior Transdermal Delivery of Centella asiatica Extracts
· 期刊:ACS Applied Materials & Interfaces, 2026, 18, 11088-11101
· DOI链接:
https://doi.org/10.1021/acsami.5c25201
· 通讯作者:Hoon Eui Jeong(UNIST)、Hosup Jung(首尔国立大学/Nbiocell)
· 作者单位:
◦ Nbiocell Inc.(韩国)
◦ 首尔国立大学食品科学与生物技术系
◦ 蔚山科学技术院机械工程系
◦ 爱茉莉太平洋研发中心
◦ 大阪大学、庆北国立大学、Widwin皮肤科诊所等
发稿/咨询/合作联系:13710470565(微信)





